42 Three Branches Of Government Diagram

FILL IN THE BLANKS IN THE SENTENCES BELOW. What are the 3 branches of our government? Legislative, Executive, Judicial. The Legislative Branch of our government makes the laws. The Executive Branch of our government enforces our laws. What are the two parts of our Congress? Senate and House of Representatives. There are 100 senators. The President is elected by eligible United States citizens. Reading a Diagram KEY STANDARDS RH.6-8.3 RH.6-8.7 The framers of the U.S. Constitution realized that too much power can be dangerous. To prevent any part of the government from becoming too powerful, the Constitution created three separate branches of the federal government. The Constitution gives each branch its own powers.

Updated July 03, 2021. The United States has three branches of government: the executive, the legislative and the judicial. Each of these branches has a distinct and essential role in the function of the government, and they were established in Articles 1 (legislative), 2 (executive) and 3 (judicial) of the U.S. Constitution.

Three branches of government diagram

Three branches of government diagram

Federalism divides power between multiple vertical layers or levels of government—national, state, county, parish, local, special district-allowing for multiple access points for citizens. The governments, by design at the national and state levels, check and balance one another. At each level of the U.S. federal structure, power is further. The three branches of government are showcased in this interactive activity. This resource can be used to introduce the Executive, Legislative, and Judicial branches of the U.S. government or to assess students' understanding of the 3 branches of government. Students will read facts about how our g 3) the judicial branch (the courts). This kind of separation of powers is an important part of most democracies. The Three Branches of Government The separation of government powers amongst three branches prevents abuses of power. Each branch has some inde­ pendent powers, but the three different branches also monitor and limit each other.

Three branches of government diagram. Federalism divides power between multiple vertical layers or levels of government—national, state, county, parish, local, special district-allowing for multiple access points for citizens. The governments, by design at the national and state levels, check and balance one another. At each level of the U.S. federal structure, power is further. The purpose for having three Branches of Government are to ensure peoples' constitutional rights are protected and that not one person or group could not have too much power or control. 2. The governor of a state would be a part of the executive branch on the state level because it is equivalent to the president on the federal level. 3. The Three Branches of Government Reading a Diagram KEY STANDARD RH.6-8.7 The U.S. Constitution created a national government with three branches. Each branch has its own powers and can check (or limit) the powers of the other two. Read the diagram and answer the questions. SHUTTERSTOCK (ALL IMAGES) Congress is made up of the two chambers below. 3) the judicial branch (the courts). This kind of separation of powers is an important part of most democracies. The Three Branches of Government The separation of government powers amongst three branches prevents abuses of power. Each branch has some inde­ pendent powers, but the three different branches also monitor and limit each other.

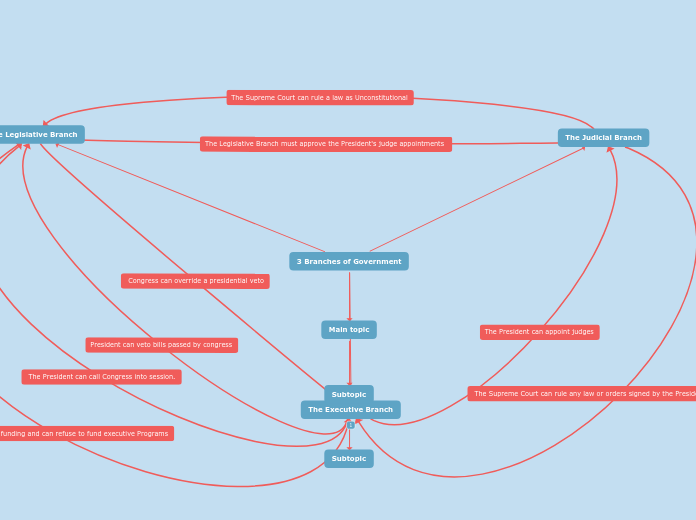
3. CLOSE-READING QUESTIONS (10 MINUTES) Have students write their answers to each question, or use these prompts to guide a discussion. • SUMMARIZING: How does a law make its way through the three branches of government? First, Congress—the legislative branch—writes, debates, and passes a bill, which is a proposal for a new law. Three Branches of Government Lesson 2. The Executive Branch The President of the United States is the leader of the executive branch. The President’s duties are to: • Enforce federal laws and recommend new ones • Serve as commander in chief of the Armed Forces – Army, Navy, The diagram below shows the system of checks and balances in our national government. Use the diagram to complete the questions below. 9. According to the diagram, does each branch of government check the power of the other two branches? _____ 10. Which branch of government has its power checked by the President's power to veto laws? _____ 11. geographically. From this standpoint, three basic structures exist: unitary, federal, and confederate. Unitary Government A unitary government is often described as a centralized government. All powers held by the government belong to a single, central agency. The central (national) government creates local units of government for its convenience.

Three Branches of Government; Judicial Branch Judicial Branch. The Judicial Branch of the federal government interprets and reviews the laws of the nation. The group that has the job of interpreting and reviewing the laws of the land is the Supreme Court. It is the highest court in the nation. Video: The U.S. Constitution. The U.S. Constitution is one of the most important documents ever written. Watch this video to learn how it came to be and how it continues to shape the world today. Watch the Video. Checks and Balances. Read a diagram about the U.S. government's three-branches system. Get Worksheet. Legislative Branch of the U.S. Government. The legislative branch drafts proposed laws, confirms or rejects presidential nominations for heads of federal agencies, federal judges, and the Supreme Court, and has the authority to declare war. This branch includes Congress (the Senate and House of Representatives) and special agencies and offices. Three Branches of Government Venn Diagram Courts Congress: -Senate (100)-House of Representatives (435) Enforces laws, assures they are carried out President and his cabinet Proposes and passes laws Settles disputes between states Interprets laws and punishes criminals (explains and applies) Supreme Court is the top level of the courts

Ppt Three Branches Of Government Powerpoint Presentation - Three branches of government diagram

Ppt Three Branches Of Government Powerpoint Presentation

Start studying 3 Branches of Government. Learn vocabulary, terms, and more with flashcards, games, and other study tools.

The Branches Of The Government Mindmeister Mind Map - Three branches of government diagram

The Branches Of The Government Mindmeister Mind Map

It can be shared with students as an introduction to, or review of, the three branches of government. For grades 3-5. Approximate time needed is 30-45 minutes. Instructions Share the United States Constitution with students. Explain that the Constitution describes how the government is structured and how it operates.

4 New Institutional Economics Three Branches Of Analysis - Three branches of government diagram

4 New Institutional Economics Three Branches Of Analysis

The Three Branches of the U.S. Government The United States of America's government has three branches: executive, legislative, and judicial. The President is the head of the executive branch, and is the country's leader, which means he or she is the ultimate leader of both the states and tribes of this country.

Our System Of Government - Three branches of government diagram

Our System Of Government

Start studying Three Branches of Government. Learn vocabulary, terms, and more with flashcards, games, and other study tools.

3 Branches Of Government By Katie Williamson Infographic - Three branches of government diagram

3 Branches Of Government By Katie Williamson Infographic

Each of the three branches of the United States government plays an important role in keeping the leaders of our country accountable and our system fair and just. Each branch has specific tasks that include keeping the other branches "in line," a system known as "checks and balances." Checks and balances allow each branch to review

Separation Of Powers Parliament Executive And Judiciary - Three branches of government diagram

Separation Of Powers Parliament Executive And Judiciary

The Judicial Branch The Supreme Court is the head of the Judicial Branch There are 9 justices on the Supreme Court The Judicial Branch Checks on the other Branches Judicial Review The court has the power to determine whether a law is constitutional or not. If the law is unconstitutional it can not be enforced.

3 Branches Of Canadian Government By Natalie Jong - Three branches of government diagram

3 Branches Of Canadian Government By Natalie Jong

Explain that many people compare the United States government to a tree with three branches. The government's branches are the executive, legislative, and judicial branch. Give out copies of The Three Branches of Government. Read aloud or have volunteers read aloud, stopping after each branch to discuss and to explain vocabulary.

3 Branches Of Government Kids Educational Video Kids Academy - Three branches of government diagram

3 Branches Of Government Kids Educational Video Kids Academy

The U.S. government is designed with three branches that have separate but related powers. Explore the basic structure and learn how federalism works.

The Three Branches Of Government Chart - Three branches of government diagram

The Three Branches Of Government Chart

Our federal government has three parts. They are the Executive, (President and about 5,000,000 workers) Legislative (Senate and House of Representatives) and Judicial (Supreme Court and lower Courts).. The President of the United States administers the Executive Branch of our government. The President enforces the laws that the Legislative Branch (Congress) makes.

The Branches Of Government By Yahiryn Gomez - Three branches of government diagram

The Branches Of Government By Yahiryn Gomez

Branches of Government To ensure a separation of powers, the U.S. Federal Government is made up of three branches: legislative, executive and judicial. To ensure the government is effective and citizens' rights are protected, each branch has its own powers and responsibilities, including working with the other branches.

The Branches Of Government Lesson Plan Education Com - Three branches of government diagram

The Branches Of Government Lesson Plan Education Com

But they also wanted to protect individual freedoms and prevent the U.S. government from abusing its power. They believed they could do this by having three branches of government: the executive, the legislative and the judicial. This separation of powers is described in the first three articles, or sections, of the U.S.Constitution.

Three Branches Of Government Text Images Music Video - Three branches of government diagram

Three Branches Of Government Text Images Music Video

The three branches of government are showcased in this interactive activity. This resource can be used to introduce the Executive, Legislative, and Judicial branches of the U.S. government or to assess students' understanding of the 3 branches of government. Students will read facts about how our g

Three Branches Of Government History - Three branches of government diagram

Three Branches Of Government History

Easy to follow directions, using right brain drawing techniques, showing how to draw the 3 Branches of Government AND Checks & Balances.

Anchor Chart Three Branches Of Government - Three branches of government diagram

Anchor Chart Three Branches Of Government

Start studying 3 Branches of Government. Learn vocabulary, terms, and more with flashcards, games, and other study tools.

3 Branches Of Government Diagram Ppt Video Online Download - Three branches of government diagram

3 Branches Of Government Diagram Ppt Video Online Download

(DOK 1-3) Ø Students will read pages 10-27 in the ABDO eBook Branches of Government. Students will choose two of the three branches of government and complete the Branches of Government Venn diagram that compares the two. Teacher has option of additional Triple Venn diagram to compare and contrast all three. (DOK 2-3)

3 Branches Of Government Concept Map - Three branches of government diagram

3 Branches Of Government Concept Map

The U.S. government was created by the founders to have three co-equal branches, each designed to provide checks and balances to the other two branches. HowStuffWorks/ YouTube If you're a person who isn't a hardcore political junkie, you may find yourself bewildered by how the three main parts of the U.S. government continually seem to be.

The Differences And Similarities Of The 3 Branches Of The - Three branches of government diagram

The Differences And Similarities Of The 3 Branches Of The

Three Branches Of Government Ppt Download - Three branches of government diagram

Three Branches Of Government Ppt Download

Teacher Ideas Amp Activities Branches Of Government - Three branches of government diagram

Teacher Ideas Amp Activities Branches Of Government

Three Branches Of Government By Morgan Kerr Infographic - Three branches of government diagram

Three Branches Of Government By Morgan Kerr Infographic

The Three Branches Of Government Docsteach - Three branches of government diagram

The Three Branches Of Government Docsteach

Blog Ap Us Government And Politics - Three branches of government diagram

Blog Ap Us Government And Politics

Three Branches Of Government Anchor Chart Judicial - Three branches of government diagram

Three Branches Of Government Anchor Chart Judicial

Amid Pandemic And Protests Civics Survey Finds Americans - Three branches of government diagram

Amid Pandemic And Protests Civics Survey Finds Americans

15 Activities Amp Websites To Teach Kids About The Branches Of - Three branches of government diagram

15 Activities Amp Websites To Teach Kids About The Branches Of

The Branches Of Government - Three branches of government diagram

The Branches Of Government

Government Ppt Download - Three branches of government diagram

Government Ppt Download

The 3 Branches Of Government Executive Legislative Judicial Video - Three branches of government diagram

The 3 Branches Of Government Executive Legislative Judicial Video

Three Branches Of Government History - Three branches of government diagram

Three Branches Of Government History

The Branches Of Government Lesson Plan Education Com - Three branches of government diagram

The Branches Of Government Lesson Plan Education Com

Executive Legislature And The Judiciary Korea Net The - Three branches of government diagram

Executive Legislature And The Judiciary Korea Net The

Three Branches Of Government - Three branches of government diagram

Three Branches Of Government

The Branches Of Government Lesson Plan Education Com - Three branches of government diagram

The Branches Of Government Lesson Plan Education Com

The Three Branches Of U S Government Diagram Quizlet - Three branches of government diagram

The Three Branches Of U S Government Diagram Quizlet

Three Branches Of Government Schooltube Safe Video - Three branches of government diagram

Three Branches Of Government Schooltube Safe Video

Branches Of Government Lesson For Kids Study Com - Three branches of government diagram

Branches Of Government Lesson For Kids Study Com

The 3 Branches Of Government Executive Legislative Judicial Video - Three branches of government diagram

The 3 Branches Of Government Executive Legislative Judicial Video

3 Branches Of Government Diagram Quizlet - Three branches of government diagram

3 Branches Of Government Diagram Quizlet

What Are The Three Branches Of U S Government And How Do - Three branches of government diagram

What Are The Three Branches Of U S Government And How Do

Branches Of Goverment Diagram By Friedateaches Tpt - Three branches of government diagram

Branches Of Goverment Diagram By Friedateaches Tpt

Branches Of The U S Government Usagov - Three branches of government diagram

Branches Of The U S Government Usagov

Chart How The United States Is Governed Statista - Three branches of government diagram

Chart How The United States Is Governed Statista

0 Response to "42 Three Branches Of Government Diagram"

Post a Comment

Iklan Atas Artikel

Iklan Tengah Artikel 1

Iklan Tengah Artikel 2

Iklan Bawah Artikel